首页
返回学校主站
通知公告
规章制度
思政教育
公寓管理
心理健康
学生资助
国防教育
安全工作
学籍管理
档案管理
校学生会
下载专区
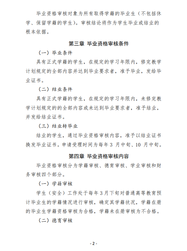
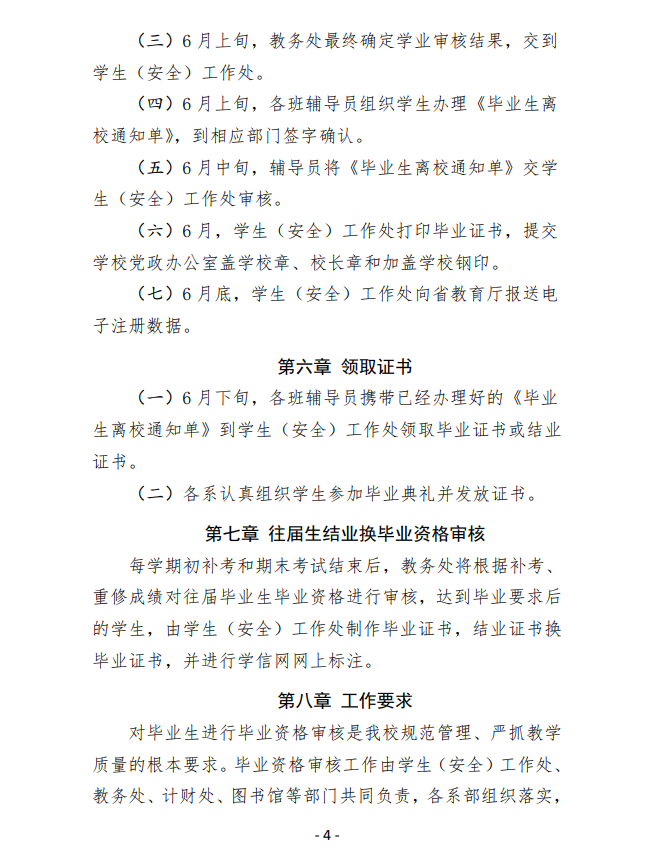
沧幼专校字〔2023〕32号 毕业资格审核办法
作者: 发布时间:2026-03-19 15:02:18
上一篇:
沧幼专校字〔2023〕30号 退学管理规定
下一篇:
最后一页
Copyright 沧州幼儿师范高等专科学校 Corporation,All Rights Reserved
冀ICP备15024443号-1
地址:河北省泊头市解放西路光明街150号 邮编:062150
http://www.btzyxy.com.cn 建议您使用1024×768及以上分辨率